


本所重视外部合作
与管理咨询、资产评估等
社会专业服务机构建立有战略合作关系
同时兆广所重视律师文化、员工福利
创设有内刊《兆广律师》
此外还关注中小微企业内部法律生态建设
致力于为企业牵线投资人、对接优质项目、
完善法律风险防范体系
创办有“兆广法律讲堂”主题讲座
本所创始人鲁阳著有《创业者的法律顾问》。
《创业者的法律顾问》
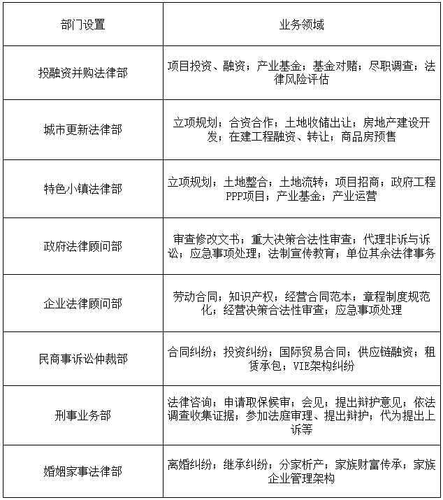
广东兆广律师事务所部门设置


兆广成功案例


广东兆广律师事务所
坚持以“维护行业尊严”为使命
以“快乐工作”为价值观
努力营造“诚信务实、专业高效”的企业文化
力于发展成为业务领域“专而精”的精品所
建立起广泛联盟关系的联盟所
使每一个法律人都能在快乐的环境中工作
每一个委托人都得到公平正义的结果

公众号:广东兆广律师事务所
长按二维码关注我们


您好!
感谢您来到兆广律师,若您有合作意向,请您为我们留言或使用以下方式联系我们,
我们将尽快给你回复,并为你提供最专业的法律服务,谢谢。
地址:深圳市福田区中康路128号卓越城2期A栋1306单元
客服热线:0755-82783358
邮箱:757954197@qq.com© Copyright 2015 Jingtong Teck. All Rights Reserved. 粤ICP备15052804号-1 技术支持:方维网络